B70_img_01_2023_07_DE_depsd.png
Stellantrieb LM24A-SR-F TR
RN_img_03psd.png
KVS-Regler Variante RN, mit Stellantrieb zur Sollwertumschaltung

RN mit Stellantrieb

 

 

img_pro_000445.png
Stellantrieb zur Sollwertumschaltung

EN (Generation 2) mit Stellantrieb

B70_img_01_2023_07_DE_depsd.png
RN_img_03psd.png
img_pro_000445.png

B70 

Für motorisierte Sollwertverstellung an KVS-Regelgeräten und Drosselklappen, z. B. Umschaltung zwischen qvmin und qvmax

Stellantriebe für mechanisch selbsttätige KVS-Regelgeräten RN sowie die ältere Ausführung EN (Generation 2)


  • Motorisierte, variable Sollwertstellung am KVS-Regelgerät
  • Versorgungsspannung 24 V AC/DC
  • Ansteuerung: Spannungssignal 2 – 10 V DC
  • Festlegung Sollwertbereich durch mechanische Anschläge
  • Formschlussverbindung mit KVS-Regelgerät
  • Nachrüstung möglich

Allgemeine Informationen

Anwendung

  • Variable Sollwerteinstellung für mechanisch selbsttätige KVS-Regelgerät RN
  • Variable Sollwerteinstellung für mechanisch selbsttätige KVS-Regelgerät EN in der Generation 2 (mit Sollwerteinstellung an Winkelskala)
  • Variable Ansteuerung: Sollwertsignal 2 – 10 V DC, entspricht dem Gesamtdrehwinkel (0 – 95°)
  • Min-Max-Umschaltung (2-Punkt-Betrieb) mit alternativer Beschaltung möglich
  • Arbeitsbereich Min/Max mechanisch einstellbar 


Inbetriebnahme

Alternativ:



B72 variabler Stellantrieb mit zusätzlichem Hilfsschalter; separates Produktdatenblatt 


Bauteile und Eigenschaften

  • Überlastsicherer Antrieb LM24A-SR-F TR
  • Entriegelungstaste zur Handbetätigung
  • Formschlussverbindung mit der Skalenverstellung
  • Mechanische Anschläge zur Einstellung der Volumenstrom-Sollwerte
  • Schalter für Richtungsumkehr des Antriebs
  • Versorgungsspannung 24 V AC/DC
  • Sollwert- und Stellungssignal 2 – 10 V DC (bezogen auf 0 – 95°) 


Inbetriebnahme

  • Mechanische Anschläge entsprechend den minimalen und maximalen Volumenströmen einstellen
  • Weiterführende Informationen zur Einstellung und Ansteuerung siehe Montageanleitung z. B. KVS-Regelgerät RN 

Technische Information

Funktionsbeschreibung, Technische Daten, Ausschreibungstext, Bestellschlüssel

  • FUNKTIONSBESCHREIBUNG
  • TECHNISCHE DATEN
  • AUSSCHREIBUNGSTEXT
  • BESTELLSCHLÜSSEL
Stellantrieb LM24A-SR-F TR B70_07_gc_2023_DE_desvg.png

1 Formschlussverbindung für Skalenverstellung
2 Mechanische Anschläge für Drehwinkelbegrenzung
3 Drehrichtungsschalter
4 Getriebeausrastung
5 Anschlussleitung

Stellantriebe für KVS-Regelgeräte ermöglichen eine Motorisierung der Sollwertverstellung, die ansonsten händisch an der Einstellskala vorgenommen werden müsste. Der Stellantrieb B70, B72 bewegt dafür die Skalenverstellung variabel zwischen einer minimalen und einer maximalen Stellung. 


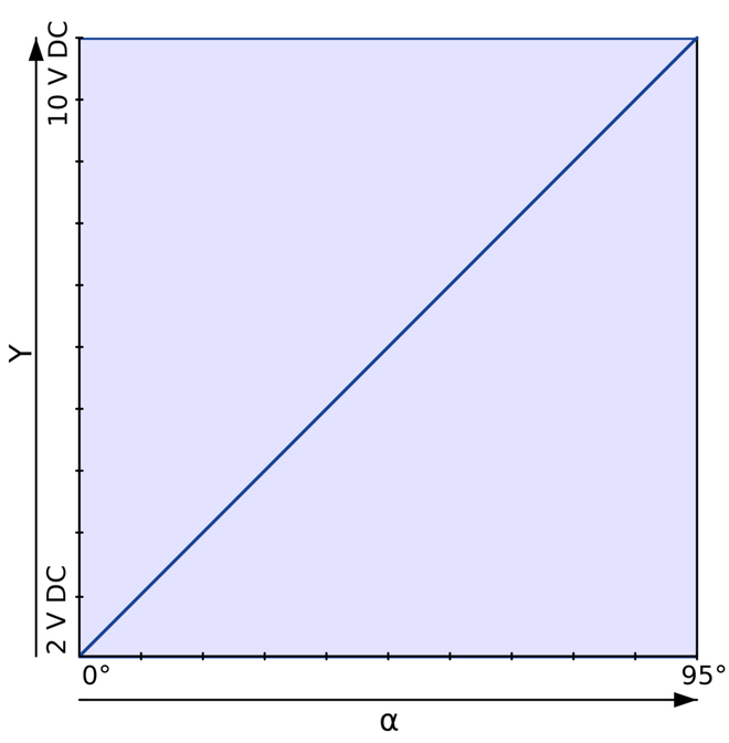
Die Sollwertverstellung an der Skala wird mit einem Spannungssignal 2 – 10 V DC angesteuert. Dieses Spannungssignal ist beim Stellantrieb B70/B72 auf den gesamten Drehwinkel 0 – 95° des Antriebs abgebildet. 


Der zu nutzende Skalenbereich für die Sollwertvorgabe ist im Rahmen der Inbetriebnahme des KVS-Regelgeräts mittels mechanischen Anschlägen einzustellen. Damit wird der tatsächlich nutzbare Skalenbereich eingeschränkt. Die Höhe des Sollwertsignals ist auf den mechanisch gewählten Winkelbereich abzustimmen.


Das 2 – 10 V DC Ausgangssignal des KVS-Stellantriebs ist lediglich eine Stellungsrückmeldung und kein Volumenstrom-Istwert. Das Ausgangssignal ist dabei auf den gesamten Drehwinkel 0 – 95° des Antriebs abgebildet.

Stellantriebe für Volumenstromregler Serie RN und EN (Generation 2)

BestellschlüsseldetailStellantriebHilfsschalter
ArtikelnummerTypVersorgungsspannungArtikelnummerTyp
B70M466DT6LM24A-SR-F TR24 V AC/DC

 


 

,

Stellantrieb LM24A-SR-F

Versorgungsspannung (Wechselspannung)24 V AC ± 20 %, 50/60 Hz
Versorgungsspannung (Gleichspannung)24 V DC ± 20 %
Leistungsaufnahme Betrieb1 W
Leistungsaufnahme Ruhestellung0,4 W
Anschlussleistung zur Leitungsdimensionierung2 VA
Führungssignal2 – 10 V DC, Ra > 100 kΩ
Stellungsrückmeldung2 – 10 V DC, 1 mA
Drehmoment5 Nm
Laufzeit für 90°150 s
Anschlussleitung

4 × 0,75 mm², ca. 1 m lang

SchutzklasseIII (Schutzkleinspannung)
SchutzgradIP 54
EG-KonformitätEMV nach 2014/30/EU, RoHS nach 2011/65/EU

Betriebstemperatur (bedingt durch Betriebsbereich des Regelgerätes)

10 – 50 °C

Gewicht0,5 kg

 


 

Kategorie

  • Stellantrieb stetig


Anwendung

  • Variable Sollwertvorgabe für Konstantvolumenstromregler


Versorgungsspannung

  • 24 V AC/DC


Schnittstelle/Ansteuerung

  • 2 – 10 V DC für Sollwertposition
  • 1-Drahtsteuerung für Min/Max Position
  • 2-Draht-Steuerung für Min/Max-Position


Anschluss

  • Anschlussleitung 4-adrig


Sollwerteinstellung

  • Min/Max Sollwert-Position bauseits mit mechanischen Anschlägen einstellbar


Auslieferungszustand

  • Antrieb werkseitig auf KVS-Regelgerät montiert

NR-VAVRN-B70
| |
1 2

1 Serie
NR-VAV Nachrüstset
 

2 Variante
RN-B70 
variabler Stellantrieb 24 V AC/DC für KVS-Regelgerät RN
EN-B70 variabler Stellantrieb 24 V AC/DC für KVS-Regelgerät EN Generation 2 (Sollwertverstellung mit Winkelskala)Hinweis:
Dies ist der Bestellschlüssel zur Nachrüstung des Stellantriebs für ein KVS-Regelgerät.
In der Regel wird der Stellantrieb bei der Erstbestellung über den Bestellschlüssel des Grundgerätes unter dem Abschnitt Stellantrieb zur Sollwertverstellung mit den Bestellkürzeln B70 festgelegt.

Varianten

  • Varianten

Downloads

Produktinfos

production {"x-frame-options"=>"SAMEORIGIN", "x-xss-protection"=>"0", "x-content-type-options"=>"nosniff", "x-permitted-cross-domain-policies"=>"none", "referrer-policy"=>"strict-origin-when-cross-origin", "strict-transport-security"=>"max-age=31536000; includeSubDomains", "content-type"=>"text/html; charset=utf-8", "link"=>"</assets/application-efbc495b06ca980ef13dc743756002fce2f413f798fecb64c7f0c81954c16402.css>; rel=preload; as=style; nopush,</assets/print-fec2e47d6d8dcc5d4c101139f17046ba981ca1c12f71e7e403fba50cc7584175.css>; rel=preload; as=style; nopush,</assets/other_js/modernizr.custom.93544-c26374a79d804901074bb4aa6fd3fa44ea22e840389915d2adce16b024021ef3.js>; rel=preload; as=script; nopush,</assets/other_js/js.cookie.min-de103d86d1919b40950f791699b4ce768137fde41af09b35ff92bde369732183.js>; rel=preload; as=script; nopush,</assets/other_js/jquery-3.5.1-2c4ce18a1a3f144c333912efc24a76c9a165a0dba9f88a499985df1af0a196a2.js>; rel=preload; as=script; nopush"}

Seite teilen

Diese Seite weiterempfehlen

Hier haben Sie die Möglichkeit diese Seite als Link weiter zu empfehlen.

Mit Stern (*) markierte Felder sind Pflichtfelder.

Kontakt

Vielen dank für Ihre Nachricht!

Ihre Empfehlung wurde verschickt und sollte jeden Moment beim Empfänger eingehen.

Kontakt

Wir sind für Sie da

Bitte spezifizieren Sie das Thema Ihrer Anfrage und Ihre Kontaktdaten.
Tel.: +49 (0)2845 / 202-0 | Fax: +49 (0)2845/202-265

Anhang (max. 10MB)

Mit Stern (*) markierte Felder sind Pflichtfelder.

Kontakt

Vielen Dank für Ihre Nachricht!

Ihre Nachricht in ist unserem Service Center eingegangen und wird bearbeitet.
Unsere Abteilung für Service-Anfragen wird sich in Kürze mit Ihnen in Verbindung setzten.
Für allgemeine Fragen zu Produkten und Services erreichen Sie uns auch unter:
Tel.: +49 (0)2845 / 202-0 | Fax: +49 (0)2845/202-265

Kontakt

Wir sind für Sie da

Bitte spezifizieren Sie das Thema Ihrer Anfrage und Ihre Kontaktdaten.
Tel.: +49 (0)2845 / 202-0 | Fax: +49 (0)2845/202-265

Anhang (max. 10MB)

Mit Stern (*) markierte Felder sind Pflichtfelder.

Kontakt

Vielen Dank für Ihre Nachricht!

Ihre Nachricht in ist unserem Service Center eingegangen und wird bearbeitet.
Unsere Abteilung für Service-Anfragen wird sich in Kürze mit Ihnen in Verbindung setzten.
Für allgemeine Fragen zu Produkten und Services erreichen Sie uns auch unter:
Tel.: +49 (0)2845 / 202-0 | Fax: +49 (0)2845/202-265